> Blog > AI 生成器 > 想讓履歷秒過 ATS 又吸引人資?用這些 AI 寫履歷提示詞,10 分鐘打造專業履歷!

想讓履歷秒過 ATS 又吸引人資?用這些 AI 寫履歷提示詞,10 分鐘打造專業履歷!

楊若綺 | 2026-04-27 17:46:06

good 128
star 20
hot 317
like 12
AI寫履歷提示詞範例圖

現在找工作,履歷要能通過Applicant Tracking Systems(ATS)已經是基本要求。許多台灣企業都會先用ATS軟體掃描履歷,再交給人力資源看。這代表你的履歷必須包含正確的關鍵字、技能和結構,才能順利通過篩選。

使用AI工具來製作ATS友善履歷,是目前最簡單有效的方法之一。不過,產出的品質很大程度取決於你給AI的提示詞。寫得好的AI寫履歷模板,就能幫你快速生成專業、關鍵字優化、又符合ATS規範的履歷,適用各種職缺。

這裡整理超過50個專業的AI寫履歷提示詞,根據不同產業和職位類型量身設計,幫助你輕鬆打造吸引人資目光的履歷。

50+ AI簡履歷提示詞,輕鬆做出ATS友善履歷

1. 適合新鮮人與應屆畢業生的AI寫履歷提示詞

AI寫履歷建議提示詞圖示

Prompt:

幫我寫一份ATS友善的履歷,應徵初階[JOB TITLE]職位。我剛從[UNIVERSITY NAME]取得[DEGREE],主修[FIELD OF STUDY]。在學期間,我完成了[PROJECT 1]和[PROJECT 2],使用到[TOOLS/SKILLS]。我也曾在[COMPANY NAME]實習,負責[TASK 1]、[TASK 2]和[TASK 3]。在這段經驗中,我[ACTION VERB][ACHIEVEMENT],進而帶來[RESULT]。請包含專業摘要、技能專區、教育背景、實習經驗和專案經驗,並針對[JOB TITLE]加入適當的ATS關鍵字優化。

2. 適合有經驗專業人士的AI寫履歷提示詞

AI寫履歷建議提示詞圖示

Prompt:

幫我寫一份專業的ATS友善履歷,應徵[JOB TITLE],我在[INDUSTRY]領域有[X]年經驗。我曾在[COMPANY NAME]負責[RESPONSIBILITY 1]、[RESPONSIBILITY 2]、[RESPONSIBILITY 3]和[RESPONSIBILITY 4]。在這個職位中,我[ACTION VERB][PROJECT OR TASK],達成[MEASURABLE RESULT]。我還培養了[SKILL 1]、[SKILL 2]、[SKILL 3]和[SKILL 4]等專業能力。請包含專業摘要、核心技能、工作經驗(附成就)、教育背景和證照,並針對[JOB TITLE]優化ATS關鍵字。

3. 適合轉職者的AI寫履歷提示詞

AI寫履歷建議提示詞圖示

Prompt:

幫我寫一份ATS友善履歷,從[OLD JOB TITLE/INDUSTRY]轉職到[NEW JOB TITLE/INDUSTRY]。我在之前的[COMPANY NAME]負責[TASK 1]、[TASK 2]和[TASK 3],培養出可轉移的技能如[SKILL 1]、[SKILL 2]和[SKILL 3]。我還完成了[NEW SKILL OR CERTIFICATION]的訓練,為這次轉職做準備。我曾參與[PROJECT],[ACTION VERB][ACHIEVEMENT],帶來[RESULT]。請強調可轉移技能、相關專案、證照,並在專業摘要中說明轉職動機。

AI寫履歷提示詞範例圖2

4. 適合遠端工作的AI寫履歷提示詞

AI寫履歷建議提示詞圖示

Prompt:

幫我寫一份ATS友善履歷,應徵遠端[JOB TITLE]職位。我有使用[ZOOM/SLACK/TEAMS/TRELLO/ASANA]等工具遠端工作的經驗。在之前的[COMPANY NAME],我[ACTION VERB][TASK OR PROJECT],達成[RESULT]。我擅長時間管理、溝通和獨立作業。請包含專業摘要、遠端工作技能、技術技能、工作經驗和成就,並針對遠端[JOB TITLE]優化ATS關鍵字。

5. 適合實習申請的AI寫履歷提示詞

AI寫履歷建議提示詞圖示

Prompt:

幫我寫一份ATS友善履歷,應徵[JOB TITLE]實習。我目前就讀[UNIVERSITY NAME][DEGREE]。課程包含[COURSE 1]、[COURSE 2]和[COURSE 3]。我完成過[PROJECT NAME]等學術專案,使用[TOOLS/SKILLS]並達成[RESULT]。我具備[SKILL 1]、[SKILL 2]和[SKILL 3]。請包含教育背景、技能、專案、證照和專業摘要,並針對[JOB TITLE]實習優化ATS關鍵字。

6. 適合自由工作者(Freelancer)的AI寫履歷提示詞

AI寫履歷建議提示詞圖示

Prompt:

幫我寫一份ATS友善履歷,應徵自由接案[JOB TITLE]。我曾與[CLIENT NAME 1]、[CLIENT NAME 2]和[CLIENT NAME 3]合作。我提供的服務包含[SERVICE 1]、[SERVICE 2]和[SERVICE 3]。我完成過[PROJECT],[ACTION VERB][TASK],為客戶帶來[RESULT FOR CLIENT]。我熟悉[TOOLS/SOFTWARE]。請包含專業摘要、接案經驗、重點專案、技能和成就。

7. 適合兼職工作的AI寫履歷提示詞

AI寫履歷建議提示詞圖示

Prompt:

幫我寫一份ATS友善履歷,應徵兼職[JOB TITLE]職位。我之前在[COMPANY NAME]負責[TASK 1]、[TASK 2]和[TASK 3]。在這份工作中,我培養了[SKILL 1]、[SKILL 2]和[SKILL 3],並[ACTION VERB][ACHIEVEMENT],帶來[RESULT]。請包含專業摘要、技能、工作經驗和教育背景。

8. 適合公職與政府單位的AI寫履歷提示詞

AI寫履歷建議提示詞圖示

Prompt:

幫我寫一份專業的ATS友善履歷,應徵政府機關[JOB TITLE]職位。我曾在[ORGANIZATION NAME]負責[TASK 1]、[TASK 2]、[TASK 3]以及文件、報告與法規遵循工作。我[ACTION VERB][PROJECT OR TASK],達成[RESULT]。我熟悉[POLICY/COMPLIANCE/ADMINISTRATION SKILL]。請使用正式語氣,包含詳細工作經驗、技能、證照、教育背景和專業摘要,並針對公職關鍵字優化。

9. 適合IT與科技職位的AI寫履歷提示詞

AI寫履歷建議提示詞圖示

Prompt:

幫我寫一份ATS友善履歷,應徵[IT JOB TITLE]職位。我熟悉[PROGRAMMING LANGUAGE]、[SOFTWARE]、[FRAMEWORK]和[TOOLS]。我參與過[PROJECT NAME],[ACTION VERB][TASK],讓[SYSTEM/PERFORMANCE]提升[NUMBER OR RESULT]。我也在[COMPANY NAME]負責[TASKS]。請包含技術技能、專案經驗、工作經驗、證照和成就。

10. 適合行銷職位的AI寫履歷提示詞

AI寫履歷建議提示詞圖示

Prompt:

幫我寫一份ATS友善履歷,應徵行銷[JOB TITLE]職位。我有SEO、社群媒體行銷、內容行銷、email行銷和付費廣告經驗。在[COMPANY NAME],我[ACTION VERB][MARKETING CAMPAIGN OR TASK],讓[TRAFFIC/LEADS/SALES]成長[PERCENTAGE OR NUMBER]。我熟悉[GOOGLE ANALYTICS]、[FACEBOOK ADS]、[SEMRUSH]和email行銷工具。請包含成就、行銷技能、工具和工作經驗。

11. 適合業務銷售職位的AI寫履歷提示詞

AI寫履歷建議提示詞圖示

Prompt:

幫我寫一份ATS友善履歷,應徵業務[JOB TITLE]職位。我曾在[COMPANY NAME]負責開發客戶、客戶會議、產品簡報與成交。在這個角色中,我[ACTION VERB][ACHIEVEMENT],達成[REVENUE GENERATED OR TARGET ACHIEVED]。我擅長談判、溝通,並熟悉[CRM NAME]等工具。請包含銷售數據、技能和工作經驗。

12. 適合客服職位的AI寫履歷提示詞

AI寫履歷建議提示詞圖示

Prompt:

幫我寫一份ATS友善履歷,應徵客服[JOB TITLE]職位。我曾在[COMPANY NAME]處理客戶詢問、客訴與支援需求。我[ACTION VERB][TASK],提升客戶滿意度並縮短回應時間。我擅長溝通、問題解決,並熟悉CRM軟體。請包含成就、技能和工作經驗。

13. 適合醫療保健職位的AI寫履歷提示詞

AI寫履歷建議提示詞圖示

Prompt:

幫我寫一份ATS友善履歷,應徵醫療[JOB TITLE]職位。我曾在[HOSPITAL/CLINIC NAME]負責病人照護、病歷記錄與醫療程序協助。我[ACTION VERB][TASK],改善病人照護或作業效率。我持有[CERTIFICATION NAME]證照。請包含臨床經驗、證照、技能和教育背景。

14. 適合護理職位的AI寫履歷提示詞

AI寫履歷建議提示詞圖示

Prompt:

幫我寫一份ATS友善履歷,應徵護理職位。我曾在[HOSPITAL NAME]提供病人照護、給藥、監測病情與維護病歷。我[ACTION VERB][ACHIEVEMENT],改善病人照護或醫院效率。我持有[NURSING CERTIFICATION]證照。請包含臨床技能、證照、工作經驗和教育背景。

15. 適合工程職位的AI寫履歷提示詞

AI寫履歷建議提示詞圖示

Prompt:

幫我寫一份ATS友善履歷,應徵[ENGINEERING JOB TITLE]職位。我參與過[PROJECT NAME],使用[SOFTWARE/TOOLS]完成[TASK]。我[ACTION VERB][ACHIEVEMENT],達成[COST REDUCTION/EFFICIENCY IMPROVEMENT/PROJECT SUCCESS]。我擅長[TECHNICAL SKILLS]。請包含專案經驗、技術技能、工作經驗和成就。

16. 適合教職的AI寫履歷提示詞

AI寫履歷建議提示詞圖示

Prompt:

幫我寫一份ATS友善履歷,應徵教職。我曾在[SCHOOL NAME]教授[SUBJECT]給[GRADE LEVEL]學生。我負責課程規劃、班級管理與學生評量。我[ACTION VERB][ACHIEVEMENT],提升學生表現或學習意願。請包含教學經驗、證照、技能和教育背景。

AI寫履歷提示詞範例圖3

17. 適合會計與財務職位的AI寫履歷提示詞

AI寫履歷建議提示詞圖示

Prompt:

幫我寫一份ATS友善履歷,應徵會計/財務[JOB TITLE]職位。我曾在[COMPANY NAME]負責預算編列、財務報表、稅務申報與稽核。我[ACTION VERB][ACHIEVEMENT],達成成本節省或提升財務準確度。我熟悉[EXCEL]、[QUICKBOOKS]、[SAP]與財務分析。請包含成就、技術技能和工作經驗。

18. 適合人力資源HR職位的AI寫履歷提示詞

AI寫履歷建議提示詞圖示

Prompt:

幫我寫一份ATS友善履歷,應徵HR[JOB TITLE]職位。我曾在[COMPANY NAME]負責招募、報到、員工關係、薪資與HR政策。我[ACTION VERB][ACHIEVEMENT],提升員工留任率或招募效率。我熟悉[HR SOFTWARE]。請包含成就、HR技能和工作經驗。

19. 適合專案經理的AI寫履歷提示詞

AI寫履歷建議提示詞圖示

Prompt:

幫我寫一份ATS友善履歷,應徵專案經理職位。我管理過總額[BUDGET]的專案,帶領[NUMBER]人團隊,並如期在預算內完成。我熟悉Agile/Scrum方法論與[JIRA/TRELLO/MS PROJECT]等工具。我[ACTION VERB][ACHIEVEMENT],改善專案交付效率。請包含專案管理技能、成就、證照和工作經驗。

20. 適合商業分析師的AI寫履歷提示詞

AI寫履歷建議提示詞圖示

Prompt:

幫我寫一份ATS友善履歷,應徵商業分析師職位。我負責蒐集需求、分析業務流程、製作報告並與利害關係人溝通。我熟悉Excel、SQL、Power BI與Tableau。我[ACTION VERB][ACHIEVEMENT],優化業務流程或決策品質。請包含專案、技能和工作經驗。

21. 適合資料分析師的AI寫履歷提示詞

AI寫履歷建議提示詞圖示

Prompt:

幫我寫一份ATS友善履歷,應徵資料分析師職位。我負責資料蒐集、清理與分析,使用Excel、SQL、Python、Power BI與Tableau。我[ACTION VERB][PROJECT],幫助公司做出更好決策並提升績效[RESULT]。請包含技術技能、專案和成就。

22. 適合平面設計師的AI寫履歷提示詞

AI寫履歷建議提示詞圖示

Prompt:

幫我寫一份ATS友善履歷,應徵平面設計師職位。我負責品牌設計、社群媒體圖稿、行銷素材與網站圖形,使用Adobe Photoshop、Illustrator、InDesign、Figma與Canva。我[ACTION VERB][DESIGN PROJECT],提升互動率或品牌曝光。請包含作品集專案、技術技能和工作經驗。

23. 適合內容文案的AI寫履歷提示詞

AI寫履歷建議提示詞圖示

Prompt:

幫我寫一份ATS友善履歷,應徵內容文案職位。我有[X]年撰寫部落格、網站內容與行銷文案的經驗。在[COMPANY NAME],我撰寫[TOPIC 1]、[TOPIC 2]和[TOPIC 3]相關內容。我[ACTION VERB][CONTENT PROJECT],讓網站流量成長[PERCENTAGE]並提升互動。我熟悉SEO寫作、關鍵字研究與[GRAMMARLY]、[SURFER SEO]、[SEMRUSH]、[WORDPRESS]。請包含專業摘要、寫作經驗、SEO技能、工具和成就。

24. 適合SEO專員的AI寫履歷提示詞

AI寫履歷建議提示詞圖示

Prompt:

幫我寫一份ATS友善履歷,應徵SEO專員職位。我曾在[COMPANY NAME]負責關鍵字研究、on-page SEO、技術SEO、外部連結與SEO稽核。我[ACTION VERB][SEO PROJECT],讓有機流量成長[PERCENTAGE]並提升關鍵字排名。我熟悉Google Analytics、Google Search Console、SEMrush、Ahrefs與Screaming Frog。請包含SEO技能、工具、專案、成就和工作經驗。

25. 適合資安職位的AI寫履歷提示詞

AI寫履歷建議提示詞圖示

Prompt:

幫我寫一份ATS友善履歷,應徵資安職位。我曾在[COMPANY NAME]負責監控安全系統、辨識威脅、管理防火牆與處理資安事件。我[ACTION VERB][SECURITY PROJECT OR INCIDENT RESPONSE],提升系統安全並降低風險。我熟悉SIEM工具、風險評估、事件應變與ISO 27001、NIST等規範。請包含證照、技術技能、專案和工作經驗。

26. 適合vCISO虛擬資安長的AI寫履歷提示詞

AI寫履歷建議提示詞圖示

Prompt:

幫我寫一份ATS友善履歷,應徵虛擬資安長(vCISO)職位。我有制定資安策略、建立事件應變計畫、進行風險評估,並協助企業達成SOC 2、ISO 27001與NIST合規的經驗。我與[COMPANY NAME/CLIENT NAME]合作,[ACTION VERB][SECURITY PROJECT],改善資安 posture 並降低風險。請包含領導經驗、資安框架、風險管理、合規與成就。

27. 適合航空業的AI寫履歷提示詞

AI寫履歷建議提示詞圖示

Prompt:

幫我寫一份ATS友善履歷,應徵航空業[JOB TITLE – 空服員/地勤/客服]職位。我曾在[AIRLINE NAME/COMPANY NAME]負責旅客協助、安全程序、客戶服務與登機流程。我[ACTION VERB][ACHIEVEMENT],提升客戶滿意度與服務效率。我擅長溝通、安全程序與旅客管理。請包含客服經驗、安全訓練與技能。

28. 適合觀光旅遊與飯店業的AI寫履歷提示詞

AI寫履歷建議提示詞圖示

Prompt:

幫我寫一份ATS友善履歷,應徵飯店業[JOB TITLE – 飯店經理/櫃台/服務人員]職位。我曾在[HOTEL/RESTAURANT NAME]負責客人服務、訂房、客戶支援與日常營運。我[ACTION VERB][ACHIEVEMENT],提升客人滿意度與服務品質。請包含觀光服務技能、客服經驗與成就。

29. 適合零售業的AI寫履歷提示詞

AI寫履歷建議提示詞圖示

Prompt:

幫我寫一份ATS友善履歷,應徵零售[JOB TITLE]職位。我曾在[STORE/COMPANY NAME]負責客戶服務、銷售、商品陳列與庫存管理。我[ACTION VERB][ACHIEVEMENT],提升業績與客戶滿意度。請包含銷售技能、客服經驗與零售相關經驗。

30. 適合物流與供應鏈的AI寫履歷提示詞

AI寫履歷建議提示詞圖示

Prompt:

幫我寫一份ATS友善履歷,應徵物流與供應鏈職位。我曾在[COMPANY NAME]負責貨運、庫存、倉儲作業與供應鏈協調。我[ACTION VERB][PROJECT],縮短交貨時間並提升供應鏈效率。我熟悉物流軟體、庫存管理與協調能力。請包含物流經驗、成就與技能。

31. 適合營造與建築業的AI寫履歷提示詞

AI寫履歷建議提示詞圖示

Prompt:

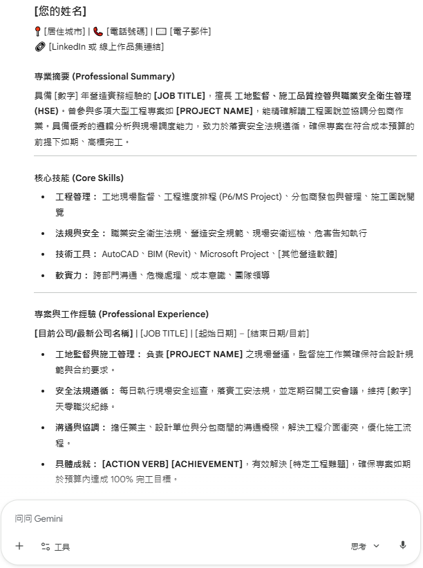
幫我寫一份ATS友善履歷,應徵營造[JOB TITLE]職位。我參與過[PROJECT NAME],負責工地監督、安全法規遵循與施工。我[ACTION VERB][ACHIEVEMENT],幫助專案如期在預算內完成。請包含營造技能、證照與專案經驗。

AI寫履歷提示詞範例圖4

32. 適合不動產與房仲業的AI寫履歷提示詞

AI寫履歷建議提示詞圖示

Prompt:

幫我寫一份ATS友善履歷,應徵不動產職位。我曾在[REAL ESTATE COMPANY NAME]負責房屋銷售、客戶會議、物件刊登與議價。我[ACTION VERB][ACHIEVEMENT],成功成交並提升客戶滿意度。請包含銷售成就、議價技能與房仲經驗。

33. 適合法律相關職位的AI寫履歷提示詞

AI寫履歷建議提示詞圖示

Prompt:

幫我寫一份ATS友善履歷,應徵法律[JOB TITLE – 律師/法務/助理]職位。我曾在[LAW FIRM NAME]負責法律文件、研究、案件準備與客戶溝通。我[ACTION VERB][ACHIEVEMENT],協助案件順利進行。請包含法律技能、文件處理經驗與教育背景。

34. 適合AI篩選優化的AI寫履歷提示詞

AI寫履歷建議提示詞圖示

Prompt:

幫我寫一份針對AI篩選與ATS系統優化的履歷,應徵[JOB TITLE]職位。請包含專業摘要、核心技能、附量化成就的工作經驗、技術技能、證照與教育背景。使用[JOB TITLE]的產業特定關鍵字,並以乾淨、ATS可讀的格式呈現(不使用表格或圖形)。

35. 適合ATS關鍵字優化的AI寫履歷提示詞

AI寫履歷建議提示詞圖示

Prompt:

幫我寫一份ATS優化履歷,應徵[JOB TITLE],並自然加入[KEYWORD 1]、[KEYWORD 2]、[KEYWORD 3]和[KEYWORD 4]。我的經驗包含在[COMPANY NAME]負責[TASKS],我[ACTION VERB][ACHIEVEMENT],帶來[RESULT]。請確保履歷關鍵字豐富且ATS友善。

36. 適合撰寫專業摘要的AI寫履歷提示詞

AI寫履歷建議提示詞圖示

Prompt:

幫我寫一份專業摘要,用於[JOB TITLE]職位,我有[X]年在[INDUSTRY]的經驗。主要技能包含[SKILL 1]、[SKILL 2]和[SKILL 3]。我曾達成[MAJOR ACHIEVEMENT]。摘要需ATS友善,並包含[JOB TITLE]相關關鍵字。

37. 適合撰寫工作經驗區塊的AI寫履歷提示詞

AI寫履歷建議提示詞圖示

Prompt:

幫我撰寫工作經驗區塊,用於[JOB TITLE]履歷。我在[COMPANY NAME]從[YEAR]到[YEAR]負責[TASK 1]、[TASK 2]和[TASK 3]。我[ACTION VERB][ACHIEVEMENT],帶來[MEASURABLE RESULT]。請使用項目符號與行動動詞。

38. 適合撰寫技能區塊的AI寫履歷提示詞

AI寫履歷建議提示詞圖示

Prompt:

幫我撰寫技能區塊,用於[JOB TITLE]履歷。我的技能包含[SKILL 1]、[SKILL 2]、[SKILL 3]、[SKILL 4]和[SKILL 5]。請分為技術技能與軟技能,並確保符合[JOB TITLE]的ATS關鍵字。

39. 適合撰寫證照區塊的AI寫履歷提示詞

AI寫履歷建議提示詞圖示

Prompt:

幫我撰寫證照區塊。我已取得[CERTIFICATION NAME 1]、[CERTIFICATION NAME 2]和[CERTIFICATION NAME 3]。這些證照幫助我提升[SKILL AREA]能力。請以ATS友善格式呈現。

40. 適合撰寫教育背景區塊的AI寫履歷提示詞

AI寫履歷建議提示詞圖示

Prompt:

幫我撰寫教育背景區塊。我於[YEAR]在[UNIVERSITY NAME]取得[DEGREE]([FIELD])。課程包含[COURSE 1]、[COURSE 2]和[COURSE 3]。請以ATS友善格式呈現。

41. 適合撰寫成就區塊的AI寫履歷提示詞

AI寫履歷建議提示詞圖示

Prompt:

幫我撰寫成就區塊。我的主要成就包含[ACHIEVEMENT 1]、[ACHIEVEMENT 2]和[ACHIEVEMENT 3],其中我[ACTION VERB]並達成[RESULT WITH NUMBERS]。請以ATS友善格式呈現。

42. 適合撰寫領導經驗區塊的AI寫履歷提示詞

AI寫履歷建議提示詞圖示

Prompt:

幫我撰寫領導經驗區塊。我在[COMPANY NAME]帶領[NUMBER]人團隊,負責專案管理、任務分配與專案完成。我[ACTION VERB][ACHIEVEMENT],帶來[RESULT]。請強調領導與管理能力。

43. 適合強調技術技能的AI寫履歷提示詞

AI寫履歷建議提示詞圖示

Prompt:

幫我撰寫以技術技能為主的履歷,用於[JOB TITLE]。我的技術技能包含[SKILL 1]、[SKILL 2]、[SKILL 3]和[SKILL 4]。我在[COMPANY NAME]使用這些技能完成[TASK],帶來[RESULT]。請以ATS友善且技術導向的方式呈現。

44. 適合UX/UI設計師的AI寫履歷提示詞

AI寫履歷建議提示詞圖示

Prompt:

幫我寫一份ATS友善履歷,應徵UX/UI設計師。我曾在[COMPANY NAME]設計介面、線框圖與原型給[APP/WEBSITE]。我[ACTION VERB][PROJECT],提升使用者參與度[METRIC]或降低跳出率[PERCENTAGE]。我熟悉Figma、Adobe XD、Sketch、使用者研究與可用性測試。請包含作品集重點、技能和工作經驗,並針對ATS優化。

45. 適合強調軟技能的AI寫履歷提示詞

AI寫履歷建議提示詞圖示

Prompt:

幫我寫一份強調軟技能的履歷,用於[JOB TITLE]。我的主要軟技能包含溝通、團隊合作、領導力、問題解決與時間管理。我在[COMPANY NAME]透過[ACTION VERB][TASK/ACHIEVEMENT]展現這些能力。請在工作經驗中舉例說明。

46. 適合國際職位的AI寫履歷提示詞

AI寫履歷建議提示詞圖示

Prompt:

幫我寫一份ATS友善履歷,應徵國際[JOB TITLE]職位。我曾在[COUNTRY]的[COMPANY NAME]負責[TASKS]。我有與國際團隊和客戶合作的經驗。我[ACTION VERB][ACHIEVEMENT],帶來[RESULT]。請以適合國際求職的格式撰寫。

47. 適合美國職位的AI寫履歷提示詞

AI寫履歷建議提示詞圖示

Prompt:

幫我寫一份美國風格的ATS友善履歷,應徵[JOB TITLE]。請包含專業摘要、核心技能、附成就的工作經驗、教育背景與證照。我曾在[COMPANY NAME] [ACTION VERB][ACHIEVEMENT],帶來[RESULT]。

48. 適合英國職位的AI寫履歷提示詞

AI寫履歷建議提示詞圖示

Prompt:

幫我寫一份英國風格的ATS友善CV,應徵[JOB TITLE]。請包含個人簡介、關鍵技能、工作經驗、教育背景與證照。我曾在[COMPANY NAME] [ACTION VERB][TASK],帶來[RESULT]。

49. 適合加拿大職位的AI寫履歷提示詞

AI寫履歷建議提示詞圖示

Prompt:

幫我寫一份加拿大風格的ATS友善履歷,應徵[JOB TITLE]。請包含專業摘要、技能、工作經驗、教育背景與證照。我曾在[COMPANY NAME] [ACTION VERB][ACHIEVEMENT]。

50. 適合澳洲職位的AI寫履歷提示詞

AI寫履歷建議提示詞圖示

Prompt:

幫我寫一份澳洲風格的ATS友善履歷,應徵[JOB TITLE]。請包含專業摘要、關鍵技能、工作經驗、教育背景與證照。我曾在[COMPANY NAME] [ACTION VERB][ACHIEVEMENT]。

51. 適合求職信(Cover Letter)的AI寫履歷提示詞

AI寫履歷建議提示詞圖示

Prompt:

幫我寫一封專業的求職信,應徵[COMPANY NAME]的[JOB TITLE]職位。我有[X]年在[INDUSTRY]的經驗,曾負責[TASKS/PROJECTS]。請強調我的[SKILLS],並說明為什麼我是公司適合的人選。

如何用AI提示詞製作履歷或CV?

想用AI履歷模板做出專業等級的結果,以下是簡單步驟:

步驟1:根據你的目標職位,選擇適合的AI寫履歷提示詞(新鮮人、IT、行銷等)。

步驟2:把中括號裡的內容換成你的真實資訊(職稱、公司、技能、成就、教育等)。

步驟3:盡量加入數字和具體成果(例如:業績成長20%、管理10位客戶、成本降低15%)。

步驟4:把完成後的提示詞貼到ChatGPT、Gemini或其他AI工具中使用。

步驟5:將產出的履歷下載成PDF或Word格式,就可以投遞求職了。

撰寫AI履歷提示詞的實用Tips

  • 一定要明確寫出目標職稱(例如:資料分析師、護理師、行銷經理)。

  • 加入你的工作年資。

  • 填入之前的公司名稱和工作內容。

  • 成就盡量用數字呈現(業績成長%、營收、成本降低、專案數量)。

  • 列出與職位相關的技能(技術技能+軟實力)。

  • 提到使用的工具與軟體(Excel、SQL、Photoshop、Google Analytics、CRM等)。

  • 包含教育背景(學位、學校、畢業年份)。

  • 加上證照與訓練課程。

  • 多使用行動動詞(管理、開發、領導、改善、提升、降低、執行)。

  • 提醒AI要做出ATS友善的格式。

  • 要求AI加入該職位的相關關鍵字。

  • 請AI在工作經驗部分使用項目符號列表。

用Pixpretty AI圖片描述工具,快速打造專業履歷或CV

舊履歷掃描檔或作品集圖片難以轉成乾淨文字?PixPretty AI圖片描述工具可以輕鬆解決!

只要上傳履歷截圖、掃描文件或作品集圖片,就能立刻轉成清晰可編輯的文字。速度快、安全又有繁體中文支援,資料隱私也有保障,讓履歷製作變得更聰明、更簡單。

AI寫履歷與Pixpretty AI圖片描述工具使用示意圖

PixPretty不僅能處理履歷,還能描述產品照、藝術作品、社群圖片或穿搭照,甚至從圖片中提取文字、分析風格,或產生給ChatGPT、MidJourney使用的AI提示詞。快速、安全、多語言支援,讓你在AI寫履歷、創意工作或技術場景中都更有效率。

結語

AI寫履歷提示詞正在改變台灣求職者製作ATS友善履歷的方式,讓過程更快、更精準,也更容易針對特定職位客製化。善用這些精心設計的AI寫履歷模板ai履歷生成技巧,你就能把個人優勢、技能和成就清楚呈現,同時獲得人力資源與ATS系統的青睞。趕快試試這些提示詞來履歷製作吧!有需要時,也能搭配PixPretty AI圖片描述工具讓整個ai履歷產生器流程更加順暢。

分享給您的朋友!